投资决策核心:剖析公司盈利能力、成长潜力与财务健康度
投资决策的核心环节在于评估公司业绩,这需要我们越过表面数字,深入去理解公司真实的盈利能力以及增长潜力,这并非仅仅是查看财报里的利润,更是要剖析其业务模式的可持续性与市场竞争力。
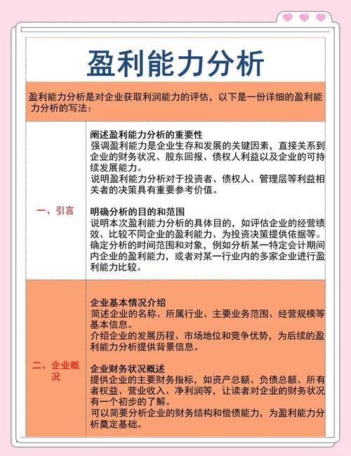
需将关注点放在公司的盈利能力上,不能单单盯着净利润,要对毛利率以及净利率的趋势展开剖析。比如说,有一家公司其毛利率连续三年呈现出上升态势,这意味着该公司的产品或者服务具备定价权;而净利润率保持稳定则体现出成本控制成效显著。与此同时,把净资产收益率(ROE)结合进来,要是ROE常年高于15%,一般来讲表明公司为股东创造价值的能力比较强。
对于评估成长性而言,其重要程度是极高的。需对营业收入以及扣非净利润所呈现的同比增长率展开观察,以此来规避可能出现的被一次性收益误导的情况。就好比,有一家公司,其主营业务收入在连续多个季度里,始终维持着20%以上的增长态势,这种情况通常来讲,相较于利润突然出现暴增的情形,是更为可靠的。除此之外,还需要对现金流予以关注,要考量经营现金流净额与净利润之间是否相匹配,要是长期处于背离状态,那么极有可能存在回款方面的问题。

一定要对财务健康度予以审视,资产负债率要是过高的话,极有可能预示着存在风险,比如说超过70%并且是以短期借款作为主要部分,利息负担就会对利润进行侵蚀,与此同时,要对营运资本周转效率展开分析,应收账款周转天数要是延长了,这或许就意味着销售压力有所增大,结合行业自身特点,把这些指标拿来跟竞争对手进行比较,这样才能够得出客观的结论。
请问你于分析公司业绩之际,最为着重的是哪个财务上的指标,是否存在因遗漏某个细微之处而致使判断出现差错的历程,欢迎于评论区分享你真切的案例和由此产生的见解。